Pat Personal Academic Tutor
What is a PAT System?
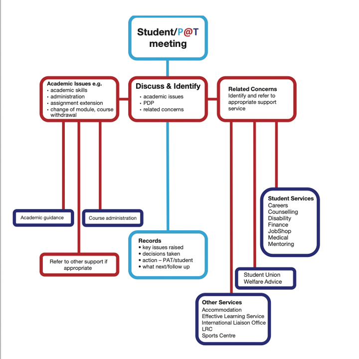
The PAT system’s main purpose is to provide support to all students so that they can:
Optimise learning opportunities in every year of their programme
get the best advise about dealing with academic and personal issues.
Your PAT can help you to :
• Make the most of all aspects of your programme • Deal with difficulties affecting your studies
• Make programme choices and decisions
• Speak to other people who can help.
You will usually be told who your PAT is when you come to induction. The names of PATs will also be available on boards in the foyer in the first few weeks of term. You can also find out who your PAT is via the student portal.
What can I expect from my PAT?
- To be a friendly and helpful first point of contact with the institution.
- To be a source of advice and guidance on all matters relating to academic progress.
- To initiate a meeting at least once each semester.
- To keep an agreed record of meetings.
- To respond to requests for meetings promptly, and refer you to other sources of help if an early meeting is not possible.
- To be aware of the broader network of support services at QMU and be ready to refer on when appropriate.
- To act as a link with other members of academic staff and as an advocate for the student in appropriate circumstances.

What do I need to do?
- You should respond promptly to requests from your PAT for a meeting
- You should respect the times that the PAT says they will be available and stick to contacting them within these times
- You should keep your PAT informed of any circumstances which may affect your studies
- You should complete the meeting templates your PAT sends you and bring them to your PAT meetings
- Meetings will lead to an agreed programme of action for which you are responsible.
Confidentiality
Meetings between PATs and students are considered confidential, however, there may be occasions where the tutor is required to disclose information to a third party. This would be in the following circumstances:
- If there is a requirement in law to disclose
- If it is considered that there is substantial risk of harm to the student or another person.
Personal development planning and the PAT system
Personal Development Planning (PDP) is a process designed to help students plan and reflect upon the knowledge and skills they are developing. PDP can help students identify areas of strength, as well as those they feel require further development. This is invaluable for assisting with career planning and increasing employability.
PATs will help students set their own personal goals and work towards them, reflecting on how not only their studies but also other life experiences relate and contribute to their own personal development. PDP provides a single record of all these achievements.
Meetings with your PAT form an essential part of the PDP process.
When do we meet?
PATs and students should meet at least once per semester, no matter what year of study they are attending.
In the first semester, PATs and new as well as continuing students should meet within the first 4 – 6 weeks—as illustrated below, this might be a combination of group and individual meetings.
There is a mutual responsibility for PATs and students to ensure that these meetings take place.
Preparing for PAT meetings
PAT meetings are important as they help you to monitor and reflect upon your learning, examine your strengths and identify areas which require more development. You will have the opportunity to discuss a range of issues including exam/ assessment results, module choices, and achievements to help decide where to go next. Preparation is essential to gain the most from these meetings.
Questions to ask yourself in preparing for a PAT meeting
Skills: What are they? Why are employers so keen on them?
What skills do I have? How do I develop them?
Learning: What is my learning style? How do I learn most effectively?
Goals: What are my aspirations in terms of my career, my academic ambitions and my personal goals?
Experience: What work experience do I have (remember that voluntary work is just as valuable in this regard as paid work)?
Opportunities: What opportunities are there for me to gain valuable experience and skills while having a great time and meeting new friends?
