Academic collaboration - monitoring

Monitoring

10.1   The annual programme monitoring of a collaborative programme follows the procedures detailed in Programme development, monitoring and review section 7, with the exception that the Annual Monitoring Report will be considered by the Joint Board of Studies).

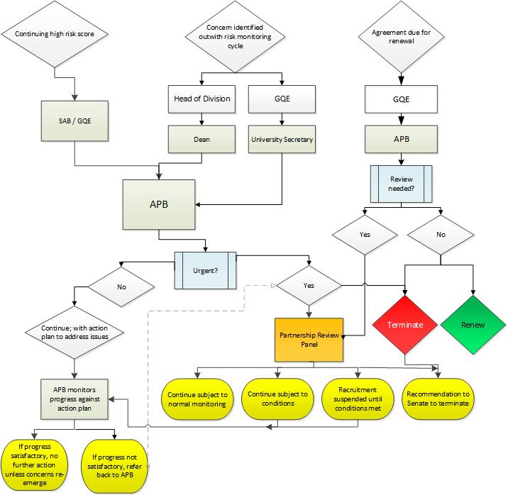
10.2  In addition, each collaborative programme is subject to risk monitoring. As part of the selection and programme approval process, a risk assessment will be undertaken and considered by the Academic Planning Board (APB). Programmes which are assessed as high risk will not normally be allowed to proceed. If approval is granted, this will only be on the basis that actions to reduce and mitigate the risk are put in place. In this case, a follow up risk assessment must be submitted to APB after the first year of operation with a commentary on the effectiveness of the control measures agreed.

10.3   In all cases, a further risk assessment will be undertaken annually to allow for a review of operational and quality assurance arrangements. This will be undertaken by staff of GQE in consultation with the Collaborative Academic Lead. The risk assessment will identify areas of potential risk and actions to be taken to mitigate the risk. All completed risk assessments are passed to the Head of the home Division for information. A summary of the outcome of risk assessments is reported to the School Academic Board (SAB).

10.4   Depending on the level of risk, reports will be followed up as set out below.

Low risk:

  • Report passed to CAL, Head of Division and GQE
  • Issues followed up by CAL, Programme Leader and Joint Board of Studies
  • Committee oversight via Joint Board of Studies, reported to SAB through Joint Board minutes

Medium risk:

  • Report passed to CAL, Head of Division, Dean and GQE
  • Issues followed up by Head of Division, CAL, Programme Leader and Joint Board of Studies
  • Committee oversight via Joint Board of Studies and SAB 

High risk:

  • Report passed to CAL, Head of Division Dean, GQE, SAB and APB
  • Action plan to address issues approved by APB
  • Implementation of action plan monitored by APB. Quality issues must be reported to and monitored by Joint Board of Studies and SAB.

10.5   Any programme that is classified as high risk will be reported to APB. APB will normally require an action plan, drawn up by the Collaborative Academic Lead and Head of Division, which sets out how risks will be mitigated and reduced. If APB determines that because of the known circumstances of the partnership an action plan is not required, the reasons for this will be recorded in the minutes.

10.6   Once an action plan has been put in place it will be monitored by APB. The plan will include target dates for individual actions and for an overall reduction in risk score. A follow up report, indicating progress against the action plan, will be compiled by GQE approximately six months later or in accordance with the target dates in the plan.

10.7   Serious issues may arise outwith the risk assessment cycle. At any time, a Dean of School or the University Secretary may refer a programme to APB for consideration if concerns have come to light. If APB agrees that the concern is potentially serious, it will ask the Collaborative Academic Lead and the Governance and Quality Enhancement division to provide more detailed information about the overall risk profile and the actions taken to mitigate the risk. APB may decide either:

  • That no further action is required at this time
  • To require the Collaborative Academic Lead and Head of Division to draw up an action plan (as in the procedure for high risk programmes)
  • To convene a Partnership Review Panel

The APB decision should be notified to the School Academic Board for information.

10.8   The decision to convene a Partnership Review Panel is made by APB. APB will determine whether the scope of the review consists of all QMU programmes offered by a partner or, exceptionally, only one or more specific programmes. The following circumstances will normally trigger the convening of a Partnership Review:

  • A programme has scored as high risk for a number of years in a row, with no evidence of likely improvement. Normally if a programme has remained at high risk with no reduction in the score for three years, a Partnership Review would be convened.
  • An action plan agreed in response to a high risk score has not been implemented, or only implemented in part (ie less than 50% of actions were progressed)
  • Evidence has come to light of extremely high risks that place the reputation or finances of the University in jeopardy.

10.9   The Partnership Review Panel must be composed of senior members of QMU staff who have experience of working with collaborative partners. Panel members will not normally include members of the Academic Planning Board. The Panel will normally include external involvement, whether from the existing external examiner or from an external panellist selected for the review. The Deputy Principal, University Secretary and Head of Division housing the programme must approve all Panel members.

10.10 GQE, working in consultation with the CAL, will collate documentation relevant to the partnership, including previous risk assessments, external examiner and other quality reports, committee minutes and due diligence information. The Panel will meet face to face with the Collaborative Academic Lead and other staff who have supported the programme. The Panel will normally also speak to representatives from the partner institution. APB will determine whether the event should take place at the partner institution or if it can be held at QMU with videoconferencing.

10.11 The Panel would make a report to APB with one of four recommendations:

  1. Initiate termination of the programme
  2. Continue but suspend recruitment until key concerns are addressed
  3. Continue but subject to conditions
  4. Continue subject to normal monitoring procedures

APB would discuss the report and take action accordingly. The full report and APB’s recommended action must be reported to Senate. Only exceptionally might APB modify the recommendation of the Panel. The reasons for doing so must be included in the report to Senate.

The full report would be shared with the partner who would have the right to correct any matters it considered to be inaccurate.

Note that the final decision on termination must be taken by Senate.

10.12 In the case of decision (b) or (c) above, a follow up report would require to come to APB confirming whether or not the issues had been addressed. It would be for APB to determine the timescale for meeting any conditions or responding appropriately to a formal written warning. This would depend on the nature of the concerns and the practicalities involved. If APB decided that the conditions had not been met or the issues not satisfactorily responded to, the decision would be taken to terminate.

10.13 A review of the risk status of each partnership will take place before the University agrees to renew an agreement. Staff from Governance and Quality Enhancement (GQE) will:

  • Conduct updated due diligence checks on the partner’s financial and legal status.
  • Undertake a fresh costing to inform price negotiations.
  • Review the risk assessments of all programmes in the partnership, with a particular focus on the partner’s continued ability to provide an appropriate learning environment for all its provision.

A formal report would come to APB including the above information, plus a summary of changes since the most recent partnership review. APB would agree whether:

  • The partnership should be renewed.
  • A partnership review should be undertaken before making the decision to renew.
  • The partnership should not be renewed.

Reasons for the decision would be recorded in APB minutes. If the decision was taken not to renew the partnership, formal termination of the programme(s) in the partnership would require to be notified via the School Academic Board and Senate who would consider and approve measures to be put in place to protect current matriculated students.

10.14 In exceptional circumstances it may be necessary to terminate a programme or partnership immediately. This would be in circumstances where there was a serious risk to the reputation or legal status of the University, or a risk to the safety of staff or students at the partner organisation. An extraordinary meeting of APB would be held and a formal written record kept of the reasons for the decision to terminate. APB would also agree the measures that could practicably be taken to safeguard the right of students to complete their programme.

10.15 There may be cases where a partner was unable to deliver the programme due to circumstances beyond their control, such as a natural disaster or war. APB might decide to suspend a programme temporarily until the situation was resolved.

The various elements of the risk monitoring and review process can also be found in a flow diagram format.